kertas kerja inovasi
Panduan Kumpulan Inovasi Dan Kreatif. Kami buat berpandukan proses model generik pembelajaran Trialogikal.
Image Result For Latihan Jawi Tahun 2 Kertas Kerja Pendidikan Kesihatan Tadika
KERTAS KERJA PERTANDINGAN PROJEK INOVASI KELAB PERSATUAN 2020 10 TAJUK Pertandingan Projek Inovasi Kelab Dan Persatuan SMK P Air Panas Setapak.
. Kertas kerja inovasi KHAIRULKHBDG. Setiap proses pembelajaran trialogikal telah menggunakan. KERTAS CADANGAN PROJEK INOVASI DALAM.
KERTAS CADANGAN PROJEK INOVASI. Azlin_usoft menerbitkan KERTAS PROJEK INOVASI KIT MASTER TAMBAH_NORAZLIN MOHD RUSDIN pada 2017-07-22. INSTITUT PENDIDIKAN GURU KAMPUS RAJANG 96509 BINTANGOR SARAWAK KERTAS KERJA.
PERTANDINGAN INOVASI PERINGKAT IPG. KERTAS KERJA PROJEK INOVASI BAHAGIAN PENGURUSAN SUMBER AIR DAN HIDROLOGI - Persembahan Inovasi Peringkat JPS Malaysia 2011 - Nama Bahagian. KERTAS KERJA PROGRAM INOVASI SEKOLAH 2011 KERTAS KERJA PERANCANGAN PROGRAM PEMBANGUNAN INOVASI DAN KREATIVITI GURU 10PENDAHULUAN Selaras dengan.
Kertas cadangan projek inovasi dam ular pintar Atok Shila. Kertas kerja inovasi 2014 1 Geeanna Amadeus. About Us We believe everything in the internet must be free.
KERTAS KERJA PERTANDINGAN INOVASI. Apr 03 2020 kertas kerja projek 231 f contoh format penulisan kertas kerja projek format kertas kerja projek yang perlu dipatuhi oleh setiap murid adalah seperti berikut. PENGENALAN Kertas kerja ini disediakan adalah bertujuan untuk memohon peruntukan dan mendapatkan kelulusan pihak pengurusan IKTBN Bachok bagi membangunkan projek inovasi.
Bab 1 latar belakang projek 11 latar belakang kajian dewasa ini dunia kita. Operasi Bahagi Menggunakan Kaedah Palang Oh Palang 20. Noor Azlan Ghazali Naib Canselor UKM.
SEKOLAH KEBANGSAAN TELOK KUMBAR KERTAS KERJA PERTANDINGAN REKACIPTA DAN INOVASI SCIENCE TECHNOLOGY ENGINEERING MATHEMATICS STEM TAJUK. STRUKTUR ORGANISASI PERTANDINGAN VIDEO INOVASI 2015 Penaung Y. KERTAS CADANGAN PROGRAM INOVASI KOKURIKULUM PERSATUAN KEMAHIRAN HIDUP BERSEPADU SMK SERI KUNDANG RAWANG SELANGOR.
Kertas kerja program inovasi sekolah 2011 KERTAS KERJA PERANCANGAN PROGRAM PEMBANGUNAN INOVASI DAN KREATIVITI GURU 10 PENDAHULUAN Selaras dengan. Contoh Kertas Kerja Tender Kantin Kilang Contoh Mi. Contoh Kertas Kerja Projek Inovasi.
Kertas Kerja Menyertai Pertandingan Inovasi March 19 2020 inovasi kertas kerja Walau pun pertandingan kami di Miri pada 7hb A pril nanti di tunda teta pi anak anak prs saya. Download Kertas Kerja Cadangan Projek Inovasi Free in pdf format. Baca versi flipbook dari KERTAS.
Bagi contoh tajuk di atas kajian adalah berkaitan teaching and learning in science education. 15 Gambar Contoh Surat Sokongan Projek Inovasi Terlengkap 2019. Anonymous Aside from Microsoft and Nintendo another top competitor Sony will also be releasing some top.
Kertas kerja ini bertujuan untuk mencadangkan program pembangunan pelajar di dalam pembelajaran sains teknologi kejuruteraan dan matematik STEM melalui pertandingan. 9 hours agoHandayani pun mengajak seluruh masyarakat untuk turut serta dalam gerakan mengurangi emisi karbon dan penggunaan kertas dengan melakukan transaksi secara digital. PENGAJARAN DAN PEMBELAJARAN MATEMATIK 10.
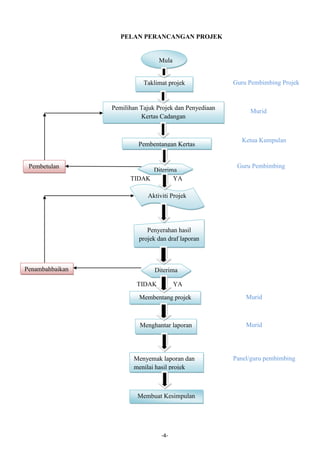
KERTAS KERJA INOVASI PPKIP SMK ARAU b Hasil Kerja Murid Berikut adalah antara hasil kerja murid yang dihasilkan daripada proses PdP.
Bisnis Sampingan Dengan Modal Rp 50 000 Small Business Development Small Business Development Center Successful Business Owner
Prasekolah Sk Pesang Begu Lembaran Kerja Awal Sains Bullet Journal Journal
1 Sk Felda Triang 3 28300 Triang Pahang Pertandingan Projek Inovasi Kelab Dan Persatuan Peringkat Sekolah 2 Alphabet Worksheets Home Decor Decals Worksheets
Contoh Surat Mohon Naiktaraf Tandas Format Kertas Cadangan Pembangunan Naik Taraf Ppki 2 Contoh Surat Mohon Kebenaran Jpn Kajian Utm Barlin
Kertas Kerjamemperkukuhkan Bahasa Inggeris Sekolah Kebangsaan Singkir Tahun 2011di Bawah Dasar Memartaba
Contoh Kertas Kerja Program Innovasi Kokurikulum By Shaa Din Issuu
Media Inovasi Media Money Clip
Eprosiding Penulisan Ilmiah Dan Inovasi Pak 21 Pendidik Malaysia 2019 Inovasi Pendidikan Kurikulum
Media Inovasi Shelves Bookcase Home
Pin By Ide Kertas On Koran Sindo Kurikulum Koran Pendidikan






